“并購狂魔”泰禾因股權轉讓被推至風口浪尖

文:胡嘉琦
ID:BMR2004
近日,素有“并購狂魔”之稱的泰禾因股權轉讓糾紛被推至風口浪尖。
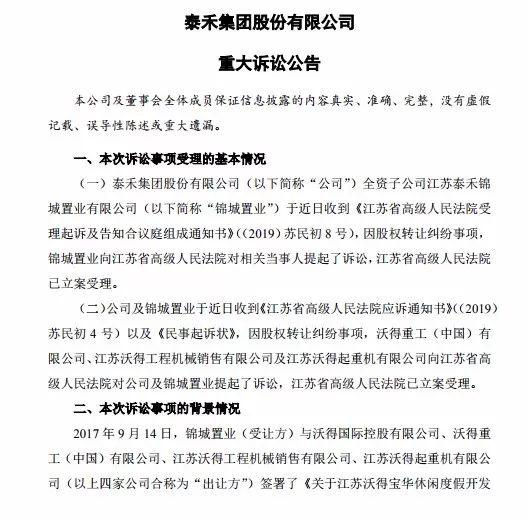
2019年2月11日晚間,泰禾集團(13.770,0.25,1.85%)(000732.SZ)發布公告稱,因股權轉讓糾紛事項,旗下全資子公司江蘇泰禾錦城置業有限公司(以下簡稱:錦城置業)于2019年1月31日,將沃得國際控股有限公司、沃得重工(中國)有限公司、江蘇沃得工程機械銷售有限公司、江蘇沃得起重機有限公司(以上四家公司合稱為“出讓方”)起訴至法院。

根據泰禾的最新公告,錦城置業作為原告,向江蘇省高級人民法院提起訴訟,將沃得國際等四家公司列為被告。訴訟理由是四名被告存在多項嚴重違約情形,使原告至今無法對標的物業進行建設開發。錦城置業要求出讓方退還已支付的款項,并賠償4.32億元的違約金和損失。
公告顯示,截至目前錦城置業已支付共計25.65億元的交易對價款,包含19.6億元的股權轉讓對價款以及6.05億元的股東借款,專項用于沃得寶華償還原股東及關聯公司、公司認可的其他第三方的相關債務。
同一天,沃得重工、沃得工程機械、沃得起重機三家公司則將錦城置業與泰禾告上法庭,稱錦城置業未按照分期付款的相關約定,支付二期股權轉讓款,請求法院判令錦城置業支付剩余款項及違約金共5.26億元,并判令泰禾承擔連帶付款責任。
據《商學院》記者查閱資料發現,此次與泰禾產生糾紛的沃得寶華設立于 2009 年,注冊資本2980萬美元,公司經營范圍包括房地產開發經營、休閑服務等多項業務。泰禾收購前,沃得國際持股20%、沃得重工持股42.50%、沃得工程機械持股33%、沃得起重機持股4.50%。
沃得寶華主要資產為位于江蘇省句容市下蜀鎮及寶華鎮內鹿山水庫附近13幅地塊國有用地使用權,13幅地塊的總面積48.2萬平方米。在2010-2013年期間獲得,至2017年交易前也未見其動土開發。
并購遇阻
這起官司還未能分出勝負,但這背后卻是泰禾進入南京市場經歷的坎坷并購之路。
2015年,泰禾在南京的標桿項目南京院子在施工的時候,破壞了有著220年歷史的南京市級文保單位顏料坊老宅,被罰款50萬元,這起事故引起了輿論關注,泰禾公開道歉。
2017年,泰禾全資下屬公司福建凱瑞特與南京榮邦貿易、南京龍潤投資、江蘇匯金控股簽署了《關于南京青龍山項目之合作協議》,以合計3.41億元受讓恒祥置業65%股權。同時,福建凱瑞特同意代替匯金控股以約36.71億元,受讓永泰城建對恒祥置業享有的約42.64億元全部債權。
2018年9月19日,泰禾南京青龍山項目陷入債務糾紛,泰禾子公司南京恒祥置業有限公司作為擔保人之一被起訴至江蘇省無錫市中級人民法院。
盡管最后以和解撤訴告終,但在2018年11月,泰禾南京青龍山項目又被爆出涉嫌無證施工。泰禾南京青龍山項目是一個占地面積達646.42萬方平的大項目,在泰禾2017年10月接盤時,已經閑置了11年之久,且在2014年就因違建被迫停工過。
泰禾集團2017年年報顯示,其全年36個新獲取的項目中,多達30個項目通過并購及購買資產的方式獲取,合計投入資金高達552.40億元。
收并購不同于“招拍掛”拿地,這涉及糾紛的概率更高,泰禾為何多次選擇糾紛概率更高的收并購拿地?
對此,《商學院》記者向泰禾方面發出采訪提綱,截至發稿日期,未收到回復。
協縱策略管理集團創始人黃立沖談到,很多并購之所以一開始就失敗,是因為企業在投資之初就沒有考慮周全并購的風險性,進行大規模舉債并購,從而導致債務大幅提高。
并購得來的地塊或存歷史遺留的法律風險或權屬糾紛。如并購項目因之推進不力,開發周期占用的巨量資金將成為沉沒成本,不能貢獻銷售業績的同時,進一步加重公司債務負擔。
2013年至2015年,泰禾集團以“黑馬”的姿態頻頻高價拿地,一度被稱為“地王收割機”。進入2016年后,泰禾順應國家“促進房地產業兼并重組,提高產業集中度”的倡議,轉以并購的方式進行擴張。
公司通過并購方式獲取土地可以降低拿地成本和風險,縮短項目開發周期,快速擴張公司土地儲備規模。泰禾集團董事長黃其森曾表示,從2016年開始,公開市場的招拍掛泰禾基本不參加了,90%都是通過合作并購,“所以,泰禾這兩年的土地成本只有公開市場的一半甚至1/3。”可以這樣說,當追求更高的銷售業績時,泰禾集團總會祭出“并購”這件百試百靈的法寶。
2017年底,黃其森 “2018年泰禾集團銷售額的目標是再翻一番至2000億元。”這番言論“一石激起千層浪”。2018年時間過去了3/4,泰禾的2000億元銷售額完成了多少?
自2014年以來,泰禾集團已連續多年未在財報中披露具體的銷售金額,在中國指數研究院公布的2018年銷售額榜單中,泰禾的銷售額達到1456億元。在克而瑞公布的榜單中,泰禾的成績則是1303.3億元,僅達成全年目標的72.8%,這均沒有達到泰禾董事長黃其森表達的“2000億”愿景。
據了解,自2015年以來,泰禾先后在深圳、佛山、廣州、珠海、中山、東莞、惠州等地,耗資超過200億元拿下10余宗土地。然而,泰禾未能將這些項目高效推進。2015年年底,泰禾以27.4億元、29.6億元,合計57億元的價值成功競下深圳尖崗山區域的兩塊“地王”,樓面地價分別為51331元/平方米和79907元/平方米,三年過去,該項目仍處于基坑施工狀態。
據此前媒體報道,深圳尖崗山擬開發為泰禾院子,屬于頂級豪宅項目,被公司高層給予厚望,但由于涉及到規劃調整和限價等問題,尖崗山項目遲遲沒有拿到預售證,原本計劃2016年入市,一直拖到2018年1月才開工,工期的推后帶來巨大的資金成本。
近期海南、惠州部分合作項目的“無疾而終”為泰禾廣深區域的慘淡經營又添一層霜,“廣深區域拖了集團后腿”似乎從議論變成不必論證的事實。
泰禾的問題不單在廣深區,泰禾2018年72.8%的目標完成度似在表明泰禾多年來“高品質、高周轉”的戰略定位已不適應一二線城市限購限售政策的宏觀框架。
“借新還舊,以債養債”
房地產行業的大環境已發生改變,隨著房地產企業負債率不斷攀升,融資難度加大,資金問題已成為房地產企業的“命門”。
隨著房地產行業進入下半場,行業利潤率持續下滑,據wind顯示,2013-2016年,房企的銷售凈利率從17%下降到10%,在2016年銷售凈利率略有回升但幅度微乎其微,房企進入嚴重的資金饑渴狀態。黃立沖預測,2019年將是中國房企資金違約年。
泰禾集團凈負債率常年在同行業處于絕對高位,公司經營上的路徑依賴讓泰禾有著“借新還舊,以債養債”的慣性。2018年5月5日,泰禾集團發布公告稱,擬發行不超過55億非公開債券,擬全部用于償還公司負債。5月23日,泰禾集團再次增發規模1億美元、期限為3年的公開債券。泰禾集團發債說明書顯示,泰禾集團有息負債規模1471.91億元,較2017年底增加約117億元,凈負債率由2017年底的474%下降至371%,雖有下滑但在同行業仍處高位,遠超行業龍頭。其中,泰禾集團一年內到期的長期借款及短期借款合計為556.4億元,短期內償債壓力較大。
同時,泰禾集團進行多次股權質押,截至2018年9月22日,控股方泰禾投資持有公司股份609,400,795股,占公司總股本的48.97%。泰禾投資累計質押的股份數為603,172,168股,占持有股份的98.98%。
黃立沖提出,股權質押反映的狀況是一種立體的債務困境。質押融資屬于本身就不應該做的事情,因為上市房企本身股權就已經質押融資,所以如果你是房企的大股東或是重要股東,是不應該拿股權進行質押融資的。
“對于房地產企業而言,股權質押等同于加杠桿。因為房地產行業的股東權益本身就有80%-85%的杠桿,也就是說它的實際債務占資產的80%-85%。如果再進行股權質押,風險是很大的。除非市場始終保持高歌猛進的上漲態勢,但是,經濟是有規律的。”黃立沖對《商學院》記者表示。
在市場環境低迷的時候,企業不應該單純追求做大而忽略風險,這樣才能使企業有足夠的韌性去應對市場變動劇烈的新形勢。未來房企應更重視經營性現金流,同時,努力將融資現金流由負轉正。
“對于企業而言,下半年資本市場形勢會更嚴峻,資金鏈也會更緊張,如果企業尤其是過去杠桿利用多的民營企業要想生存,首先會采用降價銷售回籠資金,如果降價還未解決資金困境,接下來才會選擇質押股權,由此,面臨被其他企業兼并的風險。”同策房產咨詢股份有限公司研究部總監張宏偉接受《商學院》記者采訪時說。
按照黃其森此前設想,泰禾集團2018年在擴張規模的同時,也要降成本,爭取在上半年將負債率降低到79%,下半年降低到75%。然而,據截至2018年三季度末,泰禾集團的總負債2052.44億元,與年初的1813.02億元相比大幅增加,其中短期借款、應付費款、一年內到期的非流動負債合計859.93億元,現金及現金等價物余額僅149.69億元。從資產負債率來看,泰禾集團三季度末為84.78%,與年初的87.83%相比有所下降,但仍處于高位。
一邊密集發債,一邊高喊降低負債率,泰禾集團的這種做法在外界看來難免自相矛盾。
人員調整持續“發酵”
相較于在維護公司股價方面的無所作為,泰禾集團將其一貫強大的執行力用于公司內部人員調整。“裁員潮”波及北京、上海多地,總規模達二三百人。對此,泰禾內部人士透露,學歷背景是或走或留的重要考核指標,本科“雙非”學歷讓一票相信英雄不問出處的地產人只得另覓他處。同時,泰禾內部員工告訴《商學院》記者,“公司現在人心慌慌,基本每天都有離職的員工。”這名員工對《商學院》記者談到,“之前泰禾集團承諾的年終獎基本歸零,公司業務也不像原來那么多了,公司起初大規模招人,沒有明確招進去的員工一定是211、985,但是員工招進去后又因為業務減少等原因進行裁員,公司在招聘環節沒有考慮到實際需要的人數,導致最后一些被裁掉的畢業生要在短期內重新找工作,對于被裁掉的人尤其是剛工作的應屆畢業生的職業生涯造成不良影響。”
2018年以來,泰禾集團進行大規模、深層次的人事調整,引進龍湖煙臺原總經理李亮、西安萬科原總經理錢嘉、萬達企業文化中心原副總經理伍小峰、華夏幸福(29.400,0.57,1.98%)地產集團原財務總經理李斌等一眾職業經理人。同時,也離職了一批老將,包括財務總監羅俊、上海區域副總經理鄂宇、集團副總裁丁毓琨、副總裁沈力男。
黃其森近期提出“精英文化、奮斗文化”的“千人計劃”,這一計劃涵蓋全集團各板塊條線,211、985院校畢業者是人員引進的基本條件。業內人士分析,房企的人員結構調整多是為了節約用人成本,實現人力資源的“高周轉、低成本”。但是,這也存在部分核心技術流失的風險。泰禾引進多領域人才能否解決房企困境、帶來業績增長是一個尚需時間解答的問題。
關鍵詞:
您可能也感興趣:
為您推薦
深圳最低工資標準調整為2360元/月 失業保險金為2124元/月
遼寧實施失業保險省級統籌 對缺口核定等作出詳細規定
部分保險公司推出隔離險 理賠卻存在諸多限制
排行
最近更新
- 白金卡和金卡有哪些不同?白金卡和金卡誰的等級更高?
- 支付寶生肖卡如何激活?怎樣獲取生肖卡?
- 平安車險能否異地理賠?平安車險異地理賠有哪些注意事項?
- 第三代社保卡都有什么功能?社保卡必須要更新至第三代嗎?
- 傳雷諾日產三菱擬投資逾200億歐元 共同開發超30款電動車
- 哪些銀行可以將港幣兌換為人民幣?100港幣等于多少人民幣?
- 去年近4成白領拿到年終獎 平均金額10227元
- 當立邦助力改造大魚媽媽農場時,背后“刷新”的是什么?
- 海南自貿港重點園區規模和集聚效應大幅提升 改革創新取得積...
- 2021年銀行間一二級市場共成交1729萬億元,同比增長5.5%
- 加速采礦業務脫碳 全球第四大鐵礦石生產商FMG擬收購電池企業
- 瑞科生物再遞表港交所:2021年前九個月凈虧損5.2億 君聯資本...
- 有色鎳漲停創歷史新高 5年內產能有望迎來大規模釋放
- 宋都股份“雷”不斷又因股份回購及業績預告等事宜收上交所問詢函
- 小紅書被警告并罰款30萬元:存在未成年人性暗示內容
- 投資虧損百億?正心谷稱僅是短期波動,被指避重就輕
- 69歲老婦加杠桿炒股獲授信6600萬元,倒欠中信建投1026萬
- 冬奧會助力示范推廣 氫能源產業鏈加速完善
- 黑龍江:大力發展綠色農業,開展綠色技術研究、示范
- 上海將多增加5萬個就業崗位引人關注,該如何落實?
- CARDE分體集成灶凈煙功能的4大創新,太讓人驚嘆了
- 王老吉黑涼茶跨界聯名消防樂隊,虎年春節強勢出圈
- “長三角征信鏈”制度標準建設成效顯著 金融機構征信查詢量...
- 匠心之作C6節日大禮盒是過年送禮佳品
- 金伯利鉆石攜手彭于晏,臻愛FUN想,禮迎新春!
- 加盟大平臺,繼往又開來!怡亞通全球招募合伙人共同做大做強
- 全國供銷合作社系統將改造農村綜合服務社1萬家
- 露營風潮興起 國際戶外品牌紛紛進入中國市場
- 玉米市場出現降溫跡象 預計春節后玉米供應面相對寬松
- 高端消費品牌開啟漲價潮,大牌還能“笑”多久?
今日要聞
- 傳雷諾日產三菱擬投資逾200億歐元 共同開發超30款電動車
- 當立邦助力改造大魚媽媽農場時,背后“刷新”的是什么?
- 海南自貿港重點園區規模和集聚效應大幅提升 改革創新取得積極進展
- 2021年銀行間一二級市場共成交1729萬億元,同比增長5.5%
- 加速采礦業務脫碳 全球第四大鐵礦石生產商FMG擬收購電池企業
- 瑞科生物再遞表港交所:2021年前九個月凈虧損5.2億 君聯資本持股10.66%
- 有色鎳漲停創歷史新高 5年內產能有望迎來大規模釋放
- 宋都股份“雷”不斷又因股份回購及業績預告等事宜收上交所問詢函
- 小紅書被警告并罰款30萬元:存在未成年人性暗示內容
- 投資虧損百億?正心谷稱僅是短期波動,被指避重就輕
